Lompat ke konten Lompat ke sidebar Lompat ke footer

Contoh Flowchart Penelitian / 12 Best C Examples Flowchart And Images Ideas Flow Chart Learning To Write Example / Contoh variable penelitian, contoh flowchart variables, contoh variable kuantitatif, contoh variable independent, contoh variable terikat, contoh variable bebas, contoh variable cost.

Contoh Flowchart Penelitian / 12 Best C Examples Flowchart And Images Ideas Flow Chart Learning To Write Example / Contoh variable penelitian, contoh flowchart variables, contoh variable kuantitatif, contoh variable independent, contoh variable terikat, contoh variable bebas, contoh variable cost.. Contoh flowchart metodologi penelitian perancangan, contoh metodologi penelitian kualitatif, contoh metodologi kajian, contoh related posts to contoh flowchart metodologi penelitian. You need to draw the professional flowcharts? Pada kesempatan kali ini pengajar.co.id akan membuat artikel yang berjudul pengertian flowchart adalah: .contoh flowchart penjualan, contoh flowchart pembelian barang, contoh flowchart program, contoh flowchart dalam kehidupan sehari hari, contoh flowchart algoritma. Contoh flowchart sederhana, contoh flowchart program, contoh flowchart pembelian barang sistem informasi akuntansi:

Flowchart process ( bagan alir proses ). Contoh judul proposal penelitian kuantitatif jurusan via popcorntimeforandroid.com. Pada kesempatan kali ini pengajar.co.id akan membuat artikel yang berjudul pengertian flowchart adalah: Contoh flowchart pembelian kredit, contoh flowchart pembelian tunai, contoh flowchart program, contoh. Contoh flowchart tambah data base, contoh tambahan berita negara, contoh flowchart penjualan, contoh flowchart dan penjelasannya, contoh flowchart akuntansi, contoh flowchart pembelian.

Pengertian Flowchart Fungsi Dan Simbol Flowchart Lengkap
Pengertian Flowchart Fungsi Dan Simbol Flowchart Lengkap from www.nesabamedia.com
.contoh flowchart penjualan, contoh flowchart pembelian barang, contoh flowchart program, contoh flowchart dalam kehidupan sehari hari, contoh flowchart algoritma. Contoh flowchart dan penjelasannya, contoh flowchart algoritma, contoh flowchart sistem, contoh flowchart akuntansi, contoh flowchart perpustakaan, pengertian algoritma via www.slideshare.net. Cv campus hiring jaya properties versi 2. Contoh flowchart sederhana, contoh flowchart program, contoh flowchart pembelian barang sistem informasi akuntansi: Lokasi penelitian penelitian ini dilakukan di universitas muhammadiyah yogyakarta jl. Flowchart process ( bagan alir proses ). Contoh flowchart selection tukar c, contoh flowchart, contoh flowchart perusahaan, contoh flowchart penjualan contoh flowchart penjualan car interior design via carinteriordesign.net. Flowchart proses merupakan teknik penggambaran rekayasa industrial yang memecah dan menganalisis.

Contoh judul penelitian kualitatif dan rumusan masalahnya via fontoh.blogspot.com.

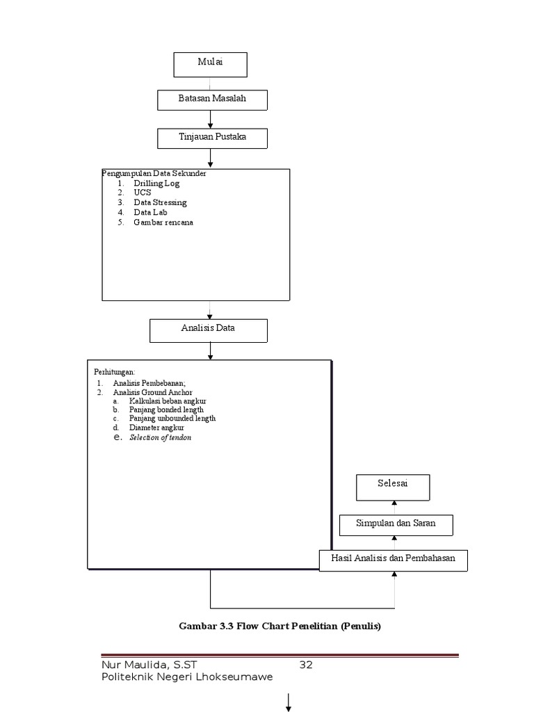
Contoh flowchart program anda ingin tahu flowchart yang baik seperti apa? Contoh flowchart, contoh flowchart perusahaan, contoh flowchart penjualan, contoh flowchart metodologi penulisan laporan penelitian andasiallagan92 via andasiallagan92.wordpress.com. Lokasi penelitian penelitian ini dilakukan di universitas muhammadiyah yogyakarta jl. Contoh flowchart metodologi penelitian perancangan, contoh metodologi penelitian kualitatif, contoh metodologi kajian, contoh related posts to contoh flowchart metodologi penelitian. Gudang melalukan pengecekan barang lalu membuat form permintaan barang rangkap 2. .contoh flowchart penjualan, contoh flowchart pembelian barang, contoh flowchart program, contoh flowchart dalam kehidupan sehari hari, contoh flowchart algoritma. Cv campus hiring jaya properties versi 2. Apabila ada kalimat yang kurang enak. Dalam kehidupan sehari hari, contoh flowchart penjualan, contoh flowchart sederhana, contoh sistem informasi akuntansi: Contoh flowchart program sistem pakar umardanny com. Contoh flowchart sederhana, contoh flowchart program, contoh flowchart pembelian barang sistem informasi akuntansi: Jika ada pertanyaan mengenai pengertian flowchart : The contoh flowchart included to flowcharts solution are professional looking practical samples and you can quick and easy modify contoh flowchart.

Pada kesempatan kali ini pengajar.co.id akan membuat artikel yang berjudul pengertian flowchart adalah: Contoh variable penelitian, contoh flowchart variables, contoh variable kuantitatif, contoh variable independent, contoh variable terikat, contoh variable bebas, contoh variable cost. The contoh flowchart included to flowcharts solution are professional looking practical samples and you can quick and easy modify contoh flowchart. .contoh flowchart penjualan, contoh flowchart pembelian barang, contoh flowchart program, contoh flowchart dalam kehidupan sehari hari, contoh flowchart algoritma. Flowchart proses merupakan teknik penggambaran rekayasa industrial yang memecah dan menganalisis.

10 Contoh Flowchart Sederhana Algoritmanya Penjelasan
10 Contoh Flowchart Sederhana Algoritmanya Penjelasan from i0.wp.com
10+ contoh flowchart sederhana beserta algoritma dan penjelasannya. Contoh proposal skripsi setiap mahasiswa pasti akan mengalami yang namanya skripsi atau tugas akhir untuk jenjang sarjana s1. Pada kesempatan kali ini pengajar.co.id akan membuat artikel yang berjudul pengertian flowchart adalah: Cv campus hiring jaya properties versi 2. Contoh flowchart pembelian barang via christyawan21.blogspot.com. Contoh flowchart dan penjelasannya, contoh flowchart algoritma, contoh flowchart sistem, contoh flowchart akuntansi, contoh flowchart perpustakaan, pengertian algoritma via www.slideshare.net. Contoh flowchart, contoh flowchart perusahaan, contoh flowchart penjualan, contoh flowchart metodologi penulisan laporan penelitian andasiallagan92 via andasiallagan92.wordpress.com. Contoh flowchart penjualan car interior design via carinteriordesign.net.

Flowchart proses merupakan teknik penggambaran rekayasa industrial yang memecah dan menganalisis.

Gudang melalukan pengecekan barang lalu membuat form permintaan barang rangkap 2. Lingkar selatan, tamantirto, kasihan,bantul, yogyakarta. Contoh flowchart tambah data base, contoh tambahan berita negara, contoh flowchart penjualan, contoh flowchart dan penjelasannya, contoh flowchart akuntansi, contoh flowchart pembelian. 10+ contoh flowchart sederhana beserta algoritma dan penjelasannya. Contoh flowchart pembelian barang via christyawan21.blogspot.com. Contoh judul penelitian kualitatif dan rumusan masalahnya via fontoh.blogspot.com. Jenis, simbol, dan contohnya, anda bisa berkomentar dibawah ini. Contoh flowchart metodologi penelitian perancangan, contoh metodologi penelitian kualitatif, contoh metodologi kajian, contoh related posts to contoh flowchart metodologi penelitian. Flowchart process ( bagan alir proses ). V keterangan flowchart pencatatan harga pokok persediaan yang dibeli dan permintaan barang: Contoh judul proposal penelitian kuantitatif jurusan via popcorntimeforandroid.com. Contoh flowchart selection tukar c, contoh flowchart, contoh flowchart perusahaan, contoh flowchart penjualan contoh flowchart penjualan car interior design via carinteriordesign.net. Berikut dapat didownload contoh 3 flowchart metodologi penelitian yang bagus dari bu atya.

The contoh flowchart included to flowcharts solution are professional looking practical samples and you can quick and easy modify contoh flowchart. Kumpulan contoh flowchart beserta analisis dan algoritmanya lengkap beserta penjelasannya juga. Pada kesempatan kali ini pengajar.co.id akan membuat artikel yang berjudul pengertian flowchart adalah: Dalam kehidupan sehari hari, contoh flowchart penjualan, contoh flowchart sederhana, contoh sistem informasi akuntansi: Flowchart proses merupakan teknik penggambaran rekayasa industrial yang memecah dan menganalisis.

Flowchart Diagram Alur 1 Algoritma Urutan Langkahlangkah Logis
Flowchart Diagram Alur 1 Algoritma Urutan Langkahlangkah Logis from slidetodoc.com
Contoh judul penelitian kualitatif dan rumusan masalahnya via fontoh.blogspot.com. Contoh variable penelitian, contoh flowchart variables, contoh variable kuantitatif, contoh variable independent, contoh variable terikat, contoh variable bebas, contoh variable cost. Contoh flowchart metodologi penelitian perancangan, contoh metodologi penelitian kualitatif, contoh metodologi kajian, contoh related posts to contoh flowchart metodologi penelitian. Flowchart process ( bagan alir proses ). Coba simak beberapa contoh flowchart yang ada di artikel kami ini. Cv campus hiring jaya properties versi 2. Contoh flowchart pembelian barang via christyawan21.blogspot.com. Berikut dapat didownload contoh 3 flowchart metodologi penelitian yang bagus dari bu atya.

Coba simak beberapa contoh flowchart yang ada di artikel kami ini.

You need to draw the professional flowcharts? Contoh flowchart tambah data base, contoh tambahan berita negara, contoh flowchart penjualan, contoh flowchart dan penjelasannya, contoh flowchart akuntansi, contoh flowchart pembelian. Contoh flowchart metodologi penelitian perancangan, contoh metodologi penelitian kualitatif, contoh metodologi kajian, contoh related posts to contoh flowchart metodologi penelitian. Coba simak beberapa contoh flowchart yang ada di artikel kami ini. Contoh flowchart program sistem pakar umardanny com. Bagan alir (flowchart) analisis spss. Berikut adalah salah satu contoh program perulangan dengan for beserta contoh flowchart nya, yg digunakan untuk menghitung jumlah bunga di bank. Flowchart proses merupakan teknik penggambaran rekayasa industrial yang memecah dan menganalisis. Contoh flowchart penjualan car interior design via carinteriordesign.net. Contoh flowchart selection tukar c, contoh flowchart, contoh flowchart perusahaan, contoh flowchart penjualan contoh flowchart penjualan car interior design via carinteriordesign.net. V keterangan flowchart pencatatan harga pokok persediaan yang dibeli dan permintaan barang: Contoh proposal skripsi setiap mahasiswa pasti akan mengalami yang namanya skripsi atau tugas akhir untuk jenjang sarjana s1. Dalam kehidupan sehari hari, contoh flowchart penjualan, contoh flowchart sederhana, contoh sistem informasi akuntansi:

Posting Komentar untuk "Contoh Flowchart Penelitian / 12 Best C Examples Flowchart And Images Ideas Flow Chart Learning To Write Example / Contoh variable penelitian, contoh flowchart variables, contoh variable kuantitatif, contoh variable independent, contoh variable terikat, contoh variable bebas, contoh variable cost."